Mudanças entre as edições de "Tabelas - SECF"

De SeWiki
Ir para navegaçãoIr para pesquisar
(Criou página com '== Tabelas - Descrição == == Diagrama UML == * Diagrama ER - SECF 1200px|center * Diagrama ER - SECF - Faturamento [[Arquivo:Diagrama E…')
 
 
Linha 4: Linha 4:
 
* Diagrama ER - SECF  
 
* Diagrama ER - SECF  
  
[[Arquivo:Diagrama ER - SECF.png|1200px|center]]
+
[[Arquivo:Diagrama ER-SECF.png|1200px|center]]
  
 
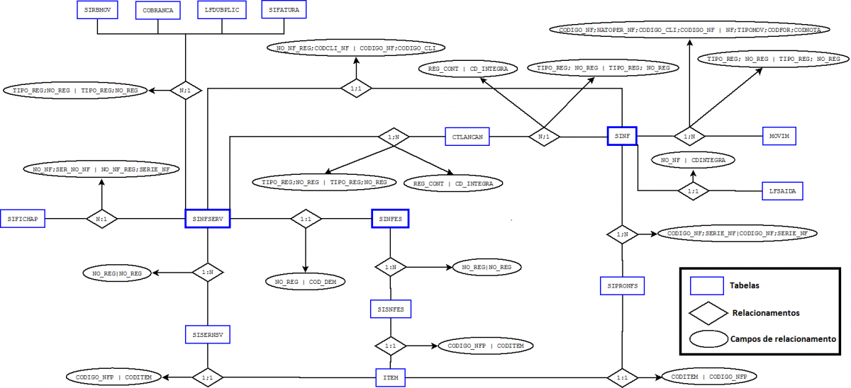
* Diagrama ER - SECF - Faturamento  
 
* Diagrama ER - SECF - Faturamento  
  
 
[[Arquivo:Diagrama ER - SECF Faturamento.png|1200px|center]]
 
[[Arquivo:Diagrama ER - SECF Faturamento.png|1200px|center]]

Edição atual tal como às 09h51min de 13 de julho de 2012

Tabelas - Descrição

Diagrama UML

  • Diagrama ER - SECF
  • Diagrama ER - SECF - Faturamento
Diagrama ER - SECF Faturamento.png